山西省人民政府办公厅关于印发《山西省化工园区建设标准和认定管理办法》《山西省化工重点监控点管理办法》的通知
山西省人民政府办公厅
关于印发《山西省化工园区建设标准和认定管理
办法》《山西省化工重点监控点管理办法》的通知
晋政办发〔2026〕12号
各市、县人民政府,省人民政府各委、办、厅、局:
新修订的《山西省化工园区建设标准和认定管理办法》《山西省化工重点监控点管理办法》已经省人民政府同意,现印发给你们,请认真贯彻执行。2024年1月26日印发的晋政办发〔2024〕3号同时废止。
山西省人民政府办公厅
2026年4月13日
(此件公开发布)
山西省化工园区建设标准和认定管理办法
第一章 总则
第一条 为规范化工园区建设和认定管理,优化化工园区布局,提升化工园区安全生产和绿色发展水平,促进化工产业高质量发展,根据《化工园区建设标准和认定管理办法(试行)》(工信部联原〔2021〕220号)等文件精神,结合我省实际,制定本办法。
第二条 本办法所称化工园区,是指由县级及以上人民政府批准设立,以发展化工产业为导向、地理边界和管理主体明确、基础设施和管理体系完善的工业区域。本办法所称通过认定的化工园区,是指经山西省人民政府审定,符合本办法要求的化工园区。
第三条 化工园区的认定工作由省工信厅牵头,会同省自然资源厅、省生态环境厅、省住建厅、省交通厅、省应急厅、省消防总队等部门,按照职责分工,共同推进相关工作。
第二章 建设标准
第四条 化工园区设立应手续完备,有明确的面积和四至范围。化工园区有多个片区的,最多不超过3个。
第五条 化工园区应明确管理机构,具备安全生产、应急救援、环境保护等方面的有效管理能力,配备满足化工园区安全管理和环境保护需要的人员。园区有多个片区的应当有统一的运行管理机构。
第六条 化工园区选址布局应符合有关法律法规、政策规定和相关规划。严禁在地震断层、生态保护红线、永久基本农田、自然保护区、饮用水水源保护区以及其他环境敏感区等地段、地区选址,地质灾害易发区内的工程建设应严格遵守《地质灾害防治条例》规定。化工园区与城市建成区、人口密集区、重要设施等防护目标之间的外部安全防护距离应满足相关标准要求,并设置周边规划安全控制线。
第七条 化工园区应当合理布局、功能分区,园区内行政办公、生活服务等人员集中场所与危险化学品的生产、储存区相互分离,安全距离应符合相关标准要求,园区内严禁有居民居住,不得存在劳动力密集型的非化工企业。
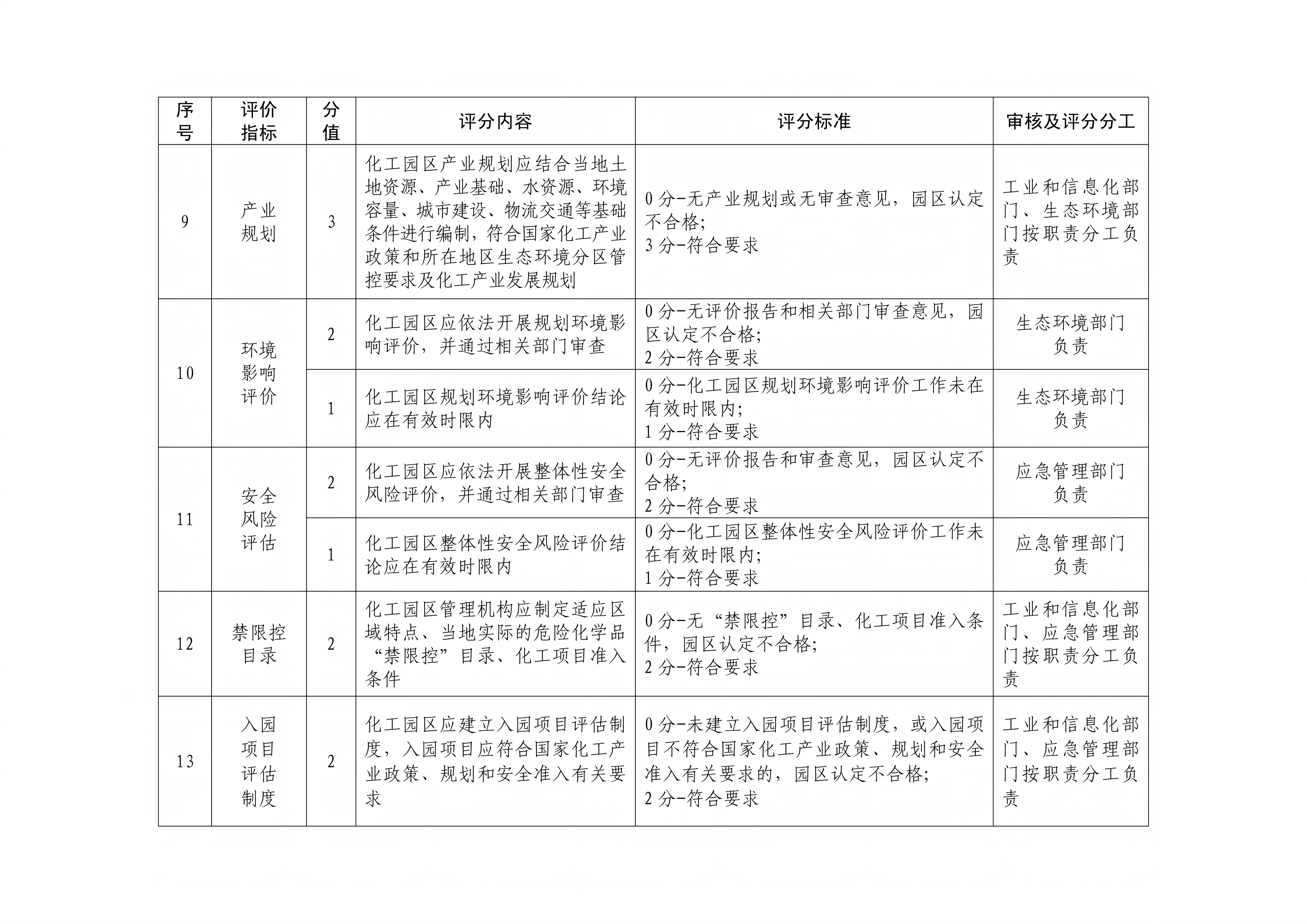
第八条 化工园区管理机构应编制园区总体规划和产业规划。总体规划应包括安全生产、应急救援、生态环境保护、节约集约用地和综合防灾减灾的章节或独立编制相关专项规划。产业规划应结合当地土地资源、产业基础、水资源、环境容量、城市建设、物流交通等基础条件进行编制,符合国家化工产业政策和所在地区生态环境分区管控要求及化工产业发展规划。
第九条 化工园区应定期依法开展规划环境影响评价和整体性安全风险评价,评价结论应在有效时限内,并通过相关部门审查。
第十条 化工园区管理机构应制定适应区域特点、当地实际的危险化学品“禁限控”目录及项目准入条件。建立入园项目评估制度,入园项目应符合国家化工产业政策、规划有关要求。
第十一条 化工园区应统一规划、建设、管理满足产业发展需要的供水、供电、供热、工业气体、消防应急等公用工程;根据需要建设跨企业输送化学品、蒸汽和污水等的公共管廊,并配套建设照明、防碰撞等设施。
第十二条 化工园区管理机构应按照有关规定开展园区对外危险货物运输风险论证等工作。化工园区应严格管控运输安全风险,实行专用道路、专用车道、限时限速行驶,并根据需要配套建设符合《化工园区危险品运输车辆停车场建设规范》的危险化学品车辆专用停车场,防止安全风险积聚。
第十三条 化工园区应按照“分类控制、分级管理、分步实施”要求,结合产业结构、产业链特点、安全风险类型等实际情况,分区实行封闭化管理,建立门禁系统和视频监控系统,对易燃易爆、有毒有害化学品等物料、人员、车辆进出实施全过程监管。
第十四条 化工园区应根据总体规划、功能分区和主要产品特性,建立满足突发生产安全事故、突发环境事件等情形下应急处置需求的体系、预案、平台和专职应急救援队伍,配备符合相关国家标准、行业标准要求的人员、装备和物资。化工园区应采取自建、共建、委托服务的方式,配套建设化工安全技能实训基地。
第十五条 化工园区应根据自身规模和产业结构需要,建立完善的安全生产和生态环境监测监控和风险预警体系,监测监控数据应按规定接入有关主管部门信息管理平台。化工园区应按照有关规定建设园区事故废水防控体系,做好事故废水的收集、暂存和处理。
第十六条 化工园区应具备对所产生危险废物全部收集的能力、根据园区危险废物产生情况和所在区域危险废物利用处置能力统筹配建危险废物利用处置的能力。化工园区内涉及有毒有害物质的重点场所或者重点设施设备(特别是地下储罐、管网等)应进行防渗漏设计和建设,落实渗漏隐患排查及整治相关要求,消除土壤和地下水污染隐患。化工园区应建立完善的挥发性有机物控制管控体系,按规定建设地下水水质长期监测井并定期监测。
第十七条 化工园区应按照分类收集、分质处理的要求,配备专业化工生产废水集中处理设施(独立建设或依托骨干企业)及专管或明管输送的配套管网,园区内废水做到应纳尽纳、集中处理和达标排放;应对初期雨水进行收集处理。设置了入河排污口的,入河排污口设置应符合相关规定。
第十八条 化工园区应以提升本质安全和环境保护水平为目的,建立集安全生产、生态环境保护、应急救援和公共服务为一体的智慧化工园区平台。
第三章 园区认定
第十九条 认定化工园区需提供以下材料:
(一)园区认定申请文件;
(二)园区设立的批复文件、四至范围划定文件及四至坐标矢量数据;
(三)园区规划环境影响评价报告或跟踪影响评价报告及审查意见(包含土壤及地下水相关内容);
(四)园区整体性安全风险评估报告及审查意见;
(五)园区管理机构设置、管理人员配备情况,各项管理制度制定情况;
(六)园区的总体规划和批复文件,园区产业规划和审查意见;
(七)园区周边规划安全控制线划定情况和相关矢量数据;
(八)园区对外危险货物运输风险论证报告及审查意见;
(九)园区选址不在地震断层、生态保护红线、永久基本农田、自然保护区、饮用水水源保护区以及其他环境敏感区的证明文件;
(十)园区规划水资源论证报告或水资源论证区域评估报告及论证意见;
(十一)园区取水许可证明材料;
(十二)园区公用基础设施配套情况,包括但不限于园区内的道路、管网(水、电、气、物料)、供热、污水处理、消防、通信、监测监控系统、封闭管理设施等竣工验收文件或相关证明材料;
(十三)园区事故废水防控体系、挥发性有机物管控体系相关证明材料;
(十四)园区内涉及有毒有害物质的重点场所或者重点设施设备(特别是地下储罐、管网等)的防渗漏设计和建设相关证明材料;
(十五)法律法规规定需要提供的其他材料。
以上材料能够通过使用政务数据共享核验的,可免于提交。
第二十条 申请认定的园区管理机构负责组织申请材料,按下列程序逐级审核报送:
(一)申请认定园区逐级向设区市人民政府提交认定申请材料。
(二)设区市人民政府组织相关部门,依据《山西省化工园区认定评分标准》(见附件1),对申请认定园区申报材料、现场进行核查并评分,符合要求的由设区市人民政府报省工信厅,同时送省自然资源厅、省生态环境厅、省住建厅、省交通厅、省应急厅、省消防总队等部门。
(三)省工信厅会同有关部门按照职责分工分别进行申报材料复核,并组织专家或委托专业第三方机构进行现场核查,确定拟认定化工园区名单,并在省工信厅网站公示。
(四)公示期满无异议且有关部门同意认定的,报省人民政府审定后予以公布。
第四章 园区设立和扩区
第二十一条 新设立(扩区)化工园区应位于省级及以上开发区内,且以化工为主导产业。新设立(扩区)化工园区,经省人民政府同意后,可承接列入国家或地方相关规划的化工项目,项目投产前化工园区应通过认定或完成扩区认定。
第二十二条 禁止在汾渭平原(太原、阳泉、长治、晋城、晋中、运城、临汾、吕梁8市)等重点区域内新增化工园区。重点区域因化工产业发展需要,确需新设立化工园区的,按照“建一撤一”的原则,经省人民政府批准,可在同一设区市范围内统筹置换,被置换园区化工定位同步撤销。
第二十三条 化工园区新设立(扩区)选址应位于城镇开发边界内,并远离所在城市主城区,符合“三线一单”生态环境分区管控要求,并符合本办法第四条至第十条要求。
第二十四条 化工园区扩区还应符合下列条件:
(一)已认定的化工园区建成区面积达到可利用面积的80%及以上;
(二)化工园区亩均产出强度达到省级开发区上年度考核标准;
(三)扩区区域应与原认定园区相邻或相近,原则上应具备产业联动或公用工程协同条件;
(四)扩区区域内无非化工企业(公用以及配套工程类企业除外),不超出本化工园区所在的开发区区域范围;
(五)实施扩区的化工园区原则上应达到较低安全风险等级(D级)、竞争力二级及以上。
第二十五条 化工园区新设立(扩区)应提交以下材料:
(一)园区新设立(扩区)申请文件;
(二)园区新设立(扩区)可行性研究报告;
(三)园区四至范围划定文件及四至坐标矢量数据,以及园区选址符合规定的证明文件;
(四)园区的总体规划和批复文件,园区产业规划和审查意见;
(五)园区规划环境影响评价报告或跟踪影响评价报告及审查意见(包含土壤及地下水相关内容);
(六)园区整体性安全风险评估报告及审查意见;
(七)规划水资源论证报告及审查意见;
(八)园区管理机构设置、管理人员配备情况,各项管理制度制定情况及1年内未发生较大安全生产事故的证明文件;
(九)园区扩区符合扩区条件的证明文件;
(十)法律法规规定需要提供的其他材料。
以上材料能够通过使用政务数据共享核验的,可免于提交。
第二十六条 化工园区新设立(扩区)批准程序:
(一)符合化工园区新设立(扩区)条件的,由园区管理(筹备)机构按隶属关系向设区市人民政府提出申请,并报送相关申请材料。
(二)设区市人民政府组织相关部门依据有关要求,对新设立(扩区)申请材料、现场进行核查,符合要求的以正式文件报送省工信厅。
(三)省工信厅牵头组织各有关部门及专家审查申请材料,并对园区选址进行现场复审,研究确定拟新设立(扩区)化工园区名单,并在省工信厅网站公示。
(四)公示期满无异议且有关部门同意新设立(扩区)的,报省人民政府审定后予以公布。
第二十七条 批准新设立(扩区)的化工园区应在两年内通过认定,未申请认定或认定未通过的,终止新设立(扩区)工作,不得新建、改扩建化工项目(安全、环保、节能和智能化改造项目除外),已建化工项目不得投产。
第五章 园区管理
第二十八条 市、县级人民政府履行属地监管责任,依法依规做好化工园区的监管。化工园区管理机构承担主体监管责任,负责统筹管理化工园区各项工作。
各级人民政府有关部门依据职责负责化工园区相关管理工作。发展改革、工业和信息化、行政审批服务管理部门依据职责负责化工园区产业规划、入园项目核准或备案、化工园区产业转型升级和高质量发展工作,生态环境主管部门负责园区环境保护监管、指导环境应急管理工作,交通运输主管部门负责依职责指导化工园区对外危险货物运输风险论证工作,应急管理部门负责化工园区内相关企业的安全生产监管和应急救援管理工作,消防救援部门负责化工园区内相关企业的消防管理工作,自然资源部门负责化工园区国土空间规划和土地利用等工作,住房和城乡建设等其他部门按照职责负责相关工作。
第二十九条 化工园区管理机构要严格执行国家《产业结构调整指导目录》及相关产业政策要求,严禁发展存在重大安全隐患、不具备安全和环保生产条件、不符合本地产业发展规划的项目。
第三十条 新建、扩建危险化学品生产建设项目应当进入通过认定的化工园区,与其他行业生产装置配套建设的项目和符合国家规定的其他项目除外。引导其他化工项目在化工园区发展,生产工艺简单、安全环境风险可控的化工项目,可不进入化工园区,法律法规另有规定的从其规定。除为化工企业提供配套服务的企业外,非化工企业禁止进入化工园区。
第三十一条 未通过认定的化工园区,不得新建、改扩建化工项目(安全、环保、节能和智能化改造项目除外),积极推动未通过认定的化工园区和园区外的化工企业搬迁至通过认定的化工园区。
第三十二条 处于省人民政府认定化工园区之外,符合国家产业政策,具有规模、市场、技术优势,安全环保措施完善的化工生产企业,可纳入化工重点监控点实施规范化管理。
第三十三条 已认定化工园区按照化工园区建设标准每年开展自评,市级应对自评情况进行复查,每3年省工信厅会同相关部门组织专家或委托专业第三方机构进行省级复核,复核通过后,在省工信厅网站公示,公示期满无异议的,7部门联合发文予以公布。复核不合格,安全风险等级升为A级或B级的园区,以及发生较大及以上生产安全事故或突发环境事件的园区,应依法依规限期整改,整改期间停止办理新建、改扩建化工项目相关手续(安全、环保、节能和智能化改造项目除外),到期后仍不符合要求的,取消认定化工园区资格。
第三十四条 设区市人民政府应依法依规妥善做好未通过认定和取消认定资格化工园区的整改、关闭以及园区内企业的监管和处置工作。
第六章 附则
第三十五条 本办法由省工信厅会同有关部门负责解释。
第三十六条 本办法施行后,以往规定与本办法不一致的,以本办法为准。
第三十七条 本办法自印发之日起实施,有效期5年。2024年1月26日印发的《山西省化工园区建设标准和认定管理办法》(晋政办发〔2024〕3号)同时废止。
附件:1.山西省化工园区认定评分标准
2.名词解释









附件2
名词解释
本办法下列用语的含义:
一、环境敏感区,是指依法设立的各级各类保护区域和对建设项目产生的环境影响特别敏感的区域,主要包括下列区域:
(一)国家公园、自然保护区、风景名胜区、世界文化和自然遗产地、海洋特别保护区、饮用水水源保护区。
(二)除(一)外的生态保护红线管控范围,永久基本农田、基本草原、自然公园(森林公园、地质公园、海洋公园等)、重要湿地、天然林,重点保护野生动物栖息地,重点保护野生植物生长繁殖地,重要水生生物的自然产卵场、索饵场、越冬场和洄游通道,天然渔场,水土流失重点预防区和重点治理区、沙化土地封禁保护区、封闭及半封闭海域。
(三)以居住、医疗卫生、文化教育、科研、行政办公为主要功能的区域,以及文物保护单位。
二、“三线一单”,是指生态保护红线、环境质量底线、资源利用上线和生态环境准入清单。
三、安全风险等级,是指根据应急管理部《化工园区安全风险排查治理导则》,化工园区安全风险分为A、B、C、D4个等级。按照导则的检查表对化工园区进行评分,60分以下(不含60分)为高安全风险等级(A级),60-70分(不含70分)为较高安全风险等级(B级),70-85分(不含85分)为一般安全风险等级(C级),85分及以上为较低安全风险等级(D级)。
四、竞争力二级,是指根据《化工园区竞争力评价导则》(HG/T6312-2024),对化工园区竞争力进行综合评分,根据得分情况将园区竞争力水平划分为三个等级。其中,竞争力二级对应的综合得分为:大于等于60分且小于80分。
三个等级具体划分标准如下:竞争力一级,综合得分≥80;竞争力二级,80>综合得分≥60;竞争力三级,综合得分<60。
五、第三十条中的“与其他行业生产装置配套建设的项目和符合国家规定的其他项目”,是指符合下列条件之一的危险化学品生产项目:
(一)与其他行业生产装置配套建设的项目;
(二)天然气(煤层气)液化、天然气储备调峰、陆上天然气处理厂(净化厂)项目;
(三)可再生能源发电制氢一体化项目;
(四)成品油库类项目。
六、第三十条中的“生产工艺简单、安全环境风险可控的化工项目”,是指符合下列条件之一的化工项目:
(一)不构成重大危险源的单纯物理分离、物理提纯、混合、分装的非危险化学品生产项目;
(二)不涉及重点监管危险化工工艺且不构成重大危险源的林产化学产品制造、混凝土外加剂制造项目;
(三)有机肥料及微生物肥料制造项目(不含易制爆、易制毒化学品);
(四)橡胶制品业项目;
(五)法律、法规、国家政策或省级人民政府明确规定的其他可以在化工园区外建设的化工项目。
山西省化工重点监控点管理办法
第一条 为统筹我省化工行业安全和发展需求,提升我省化工产业本质安全和绿色发展水平,强化重点化工生产企业监控管理,促进转型升级、提质增效,结合我省实际,制定本办法。
第二条 本办法所称化工重点监控点(以下简称监控点)是指处于省人民政府认定的化工园区(以下简称园区)之外,符合国家产业政策,具有规模、市场、技术优势,产业特色鲜明,安全环保措施完善的已建成投产化工生产企业。
第三条 监控点实行属地管理,县级人民政府负责本行政区域内监控点的日常管理,各设区市人民政府负责统筹指导,市、县有关部门依据职能做好监督、指导和服务。
第四条 纳入监控点管理需符合下列条件:
(一)企业厂区集中连片,符合企业所在地国土空间规划,具备安全生产条件,满足安全控制线、生态保护红线、环境质量底线、资源利用上线和生态环境准入清单等要求。
(二)企业生产、储存装置与周边学校、医院、居民集中区等敏感点的距离符合安全、卫生防护等有关要求。
(三)企业产品、工艺技术装备和生产规模符合国家现行的《产业结构调整指导目录》和国家、地方有关产业政策要求,能效和环保绩效水平较高,拥有较为成熟的产业链延伸规划项目,具有能够满足发展需要的建设空间。
(四)基础化工生产企业上年度或者近3年平均主营业务收入5亿元以上、所纳税款不低于2500万元;精细化工和化工新材料生产企业上年度或者近3年平均主营业务收入5000万元以上、所纳税款不低于500万元。
(五)企业具有完善的安全、环保设施,设有集中的安全、环保监测监控系统,覆盖所有重大危险源及排污口;废水、废气达标排放,危险废物得到无害化处置,处置率达100%;危险废物贮存符合安全环保相关要求。
(六)企业配备满足安全环保生产需要的管理人员和符合安全生产、应急救援要求的消防设施及人员,设置规范的应急物资库,配备足够的应急物资,具备安全、应急、环保等有效管理和处置能力。
(七)企业按照有关法律法规要求办理特殊建设工程消防设计审查、验收手续或其他建设工程消防备案手续。
(八)企业当年度没有受到国家、省挂牌督办,不存在安全、环保、消防等限期整改未完成事项。近3年未发生较大及以上生产安全事故、突发环境事件和违法建设、非法用地、非法取水、非法生产等问题。
第五条 各设区市人民政府应结合本地区实际,按照不低于本办法要求的原则制定完善相关实施细则,明确纳入程序和管理办法,组织对辖区内符合条件的企业进行公布,形成监控点名单,并抄送省有关部门。
第六条 被纳入监控点管理的企业,在项目审批、建设和管理方面参照化工园区内企业执行。企业可按照项目建设管理有关规定,依法依规在厂区内或紧邻厂区新建、改扩建现有装备同类产品、产业链延链补链强链、循环经济利用、安全环保节能等项目,但原则上不能新建上游产业。
第七条 被纳入监控点管理的企业,其控股并与监控点生产场地连接成片的独立法人企业,可纳入相关监控点企业监控范围,在符合安全﹑环保等有关政策规定的前提下,可依法依规在本厂区内对现有生产装备产品进行改扩建或实施监控点企业产业延伸项目。
第八条 各设区市人民政府应建立监控点退出机制,因产业政策、规划调整等条件变化不宜继续从事化工生产的企业,取消监控点资格。
对出现下列情形之一的,应责令限期整改,整改仍不合格的撤销监控点资格:
(一)违规新建、改建和扩建项目的;
(二)发生较大及以上生产安全事故或突发环境事件的;
(三)存在篡改、伪造监测数据等逃避监管行为的;
(四)存在非法生产的;
(五)存在其他严重违法违规行为的。
第九条 监控点实行动态管理,对已纳入监控点管理的企业,每3年应进行复核。
第十条 鼓励监控点向园区转移发展,补强园区产业链条,优化园区产业生态,带动提升园区发展质量。
第十一条 未纳入监控点管理的企业,不得新、改、扩建化工项目(安全、环保、节能和智能化改造项目除外),并积极引导其搬迁至园区。
第十二条 本办法由省工信厅、省自然资源厅、省生态环境厅、省住建厅、省交通厅、省应急厅、省消防总队会同有关部门负责解释。
第十三条 本办法自印发之日起实施,有效期5年。2024年1月26日印发的《山西省化工重点监控点认定办法》(晋政办发〔2024〕3号)同时废止。
本页二维码


